HOME
关于瑞拓
公司简介
业务范围
荣誉资质
组织架构
办公环境
业绩展示
房建项目
交通项目
市政公用项目
水利项目
其他
新闻中心
公司新闻
行业资讯
员工风采
招投标专区
招标公告
中标公示
加入我们
联系我们
首页
关于瑞拓
业绩展示
新闻中心
招投标专区
加入我们
联系我们
首页
-
招投标专区
-
中标公示
招标公告
中标公示
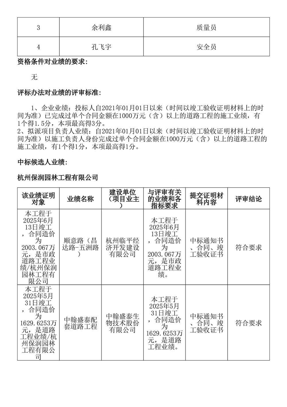
石目路二期(新城路-望梅路)
2026-02-27 编辑:管理员 浏览:267
链接:
石目路二期(新城路-望梅路)
上一篇:
康泰路(石目路-纵十二路)、纵十二路(康泰路-石目路)
下一篇:
余政储出[2022]26号良渚新城CBD核心区商业水街项目涉地铁保护监测服务
最新新闻
“绿绘十五五,春风润万物”:瑞拓咨询爱心绘民勤新画卷
2026-03-13
策马新程 咨启华章:瑞拓咨询2026新年第一会
2026-03-08
瑞拓咨询,我们开工了!
2026-02-27
瑞拓咨询祝大家:新年快乐!马到功成!
2026-02-26
精准对接审计要求,护航交通工程建设 | 瑞拓咨询深度参与320国道临平段审计交流
2026-01-30